Как хорошо сдать экзамен по физике?
Чтобы успешно сдать экзамен по физике, необходимо быть внимательным на занятиях в классе, регулярно изучать новый материал и достаточно глубоко понимать основные идеи и принципы. Для этого можно использовать несколько методов и сотрудничать с одноклассниками, чтобы закрепить знания. Кроме того, важно хорошо отдохнуть и как следует перекусить перед экзаменом, а также сохранять спокойствие во время него. Если вы как следует учились перед экзаменом, то сможете сдать его без особых проблем.
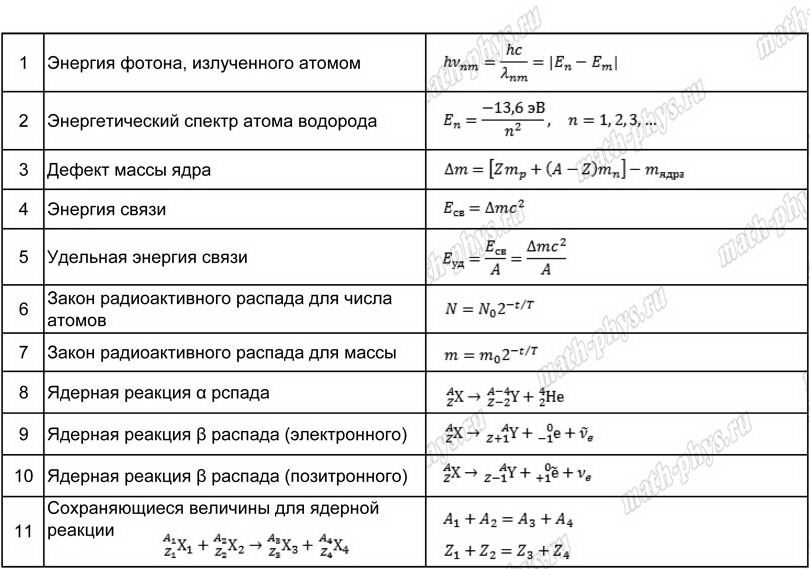
Основные формулы для запоминания:
Видеоурок по физике (механика)
Видеоурок по физике (электродинамика)



